跳到主要內容區
生活輔導組
Guidance and Counseling Section
菜單
Menu
網站導覽
學校首頁
學務處首頁
回首頁
中文
EN
搜尋
本功能需使用支援JavaScript之瀏覽器才能正常操作
資訊分類清單
資訊分類清單
生輔組業務
成員簡介
生輔組長
民生、屏師校區
屏商校區
生輔組相關法規
表單下載
服務項目
學生操行獎懲業務
校外賃居資訊網
學生生活輔導
學生宿舍介紹及相關注意事項
學生請假
品德教育推廣及深耕計畫活動
學生宿舍專區
校外賃居服務
學雜費減免專區
就學貸款專區
智慧財產權專區
反霸凌反詐騙宣導相關訊息
弱勢學生助學及緊急紓困助學金
安定就學資訊網
學生團體保險
獎助學金
首頁
最新消息
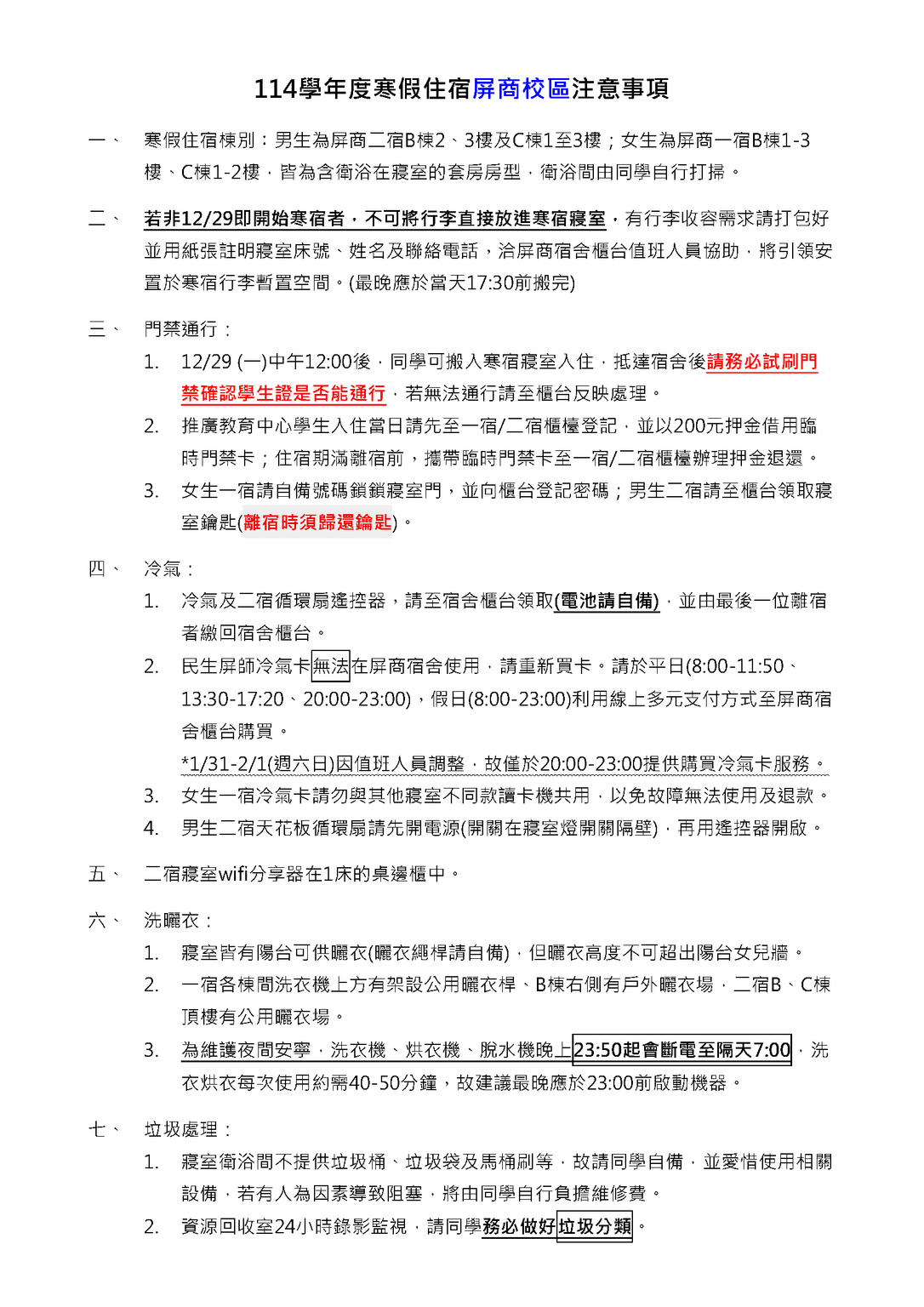
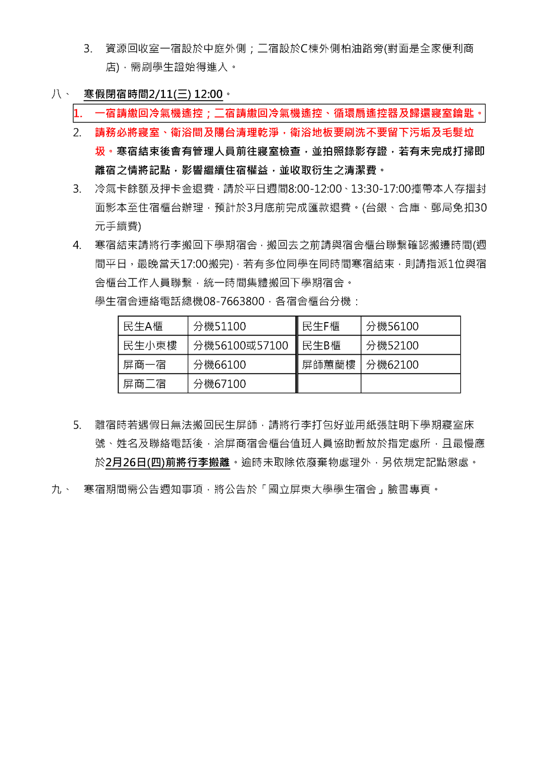
114學年度寒假住宿名冊及住宿注意事項
114學年度寒假住宿名冊及住宿注意事項
114學年度寒假住宿名冊及住宿注意事項1
114學年度寒假住宿名冊及住宿注意事項2
114學年度寒假住宿名冊及住宿注意事項1
114學年度寒假住宿名冊及住宿注意事項2
發佈日期 :
2025-12-11
最後更新日期 :
2025-12-11
114學年度寒假住宿名冊及住宿注意事項公告.pdf
(男寒宿生)114學年度寒宿住宿名冊.pdf
(女生)114學年度寒假住宿名冊.pdf
瀏覽數:
友善列印
Close (Esc)
Share
Toggle fullscreen
Zoom in/out
Previous (arrow left)
Next (arrow right)